Robuyekha Logo

Blog

Explore my thoughts, tutorials, and insights on cybersecurity, programming, and technology.

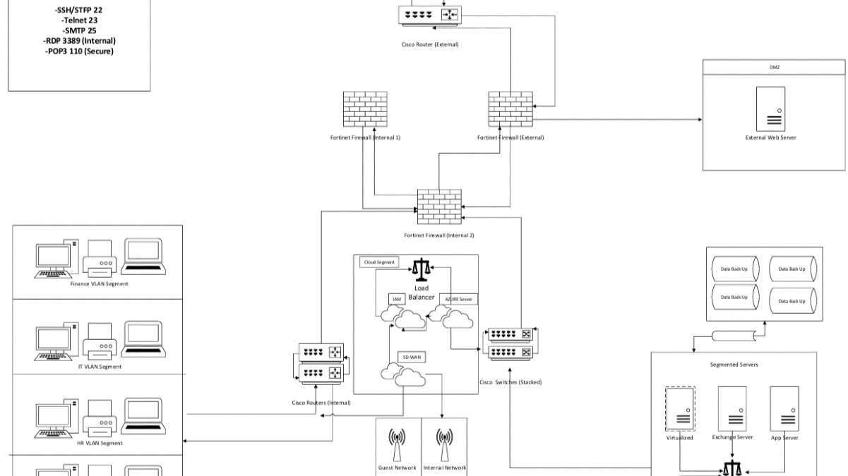
Capstone Project Task
UEBA, UAM, Network segmentation Aug 04, 2025

Capstone Project Task

Read more
Cybersecurity Governance Plan
Cybersecurity Governance Jun 07, 2025

Cybersecurity Governance Plan

Read more
Cloud Security Implementation
Cloud Security Apr 27, 2025

Cloud Security Implementation

Read more
MD5 vs SHA-256 password hashing
Password Hashing Apr 20, 2025

MD5 vs SHA-256 password hashing

Read more
Secure Network Design Post-Merger
Network Security Feb 25, 2025

Secure Network Design Post-Merger

Read more